Home Форум Клуб RU-QRP Разное QSO на самоделках

На сайте

Никого

Авторизация

Журнал CQ-QRP

Зима-Лето 2023
cq qrp 81
Все журналы

Спонсоры

LAB599
lab599 banner

Магазин XIEGU.RU
xiegu ru banner

Наши друзья

baner88x31
Тульский областной радиоклуб
QRP ARCI
Клуб Нижегородских Радиолюбителей
ru cw banner
Добро пожаловать, Гость
Логин: Пароль: Запомнить меня

ТЕМА: QSO на самоделках

QSO на самоделках 01 Мар 2016 21:25 #29555

  • rx9cbs
  • ( Пользователь )
  • rx9cbs аватар
  • Вне сайта
  • Сообщений: 335
  • Репутация: 19
Ну да, это то, что Вы сейчас собираете, только у меня приемник кварцован, а у Вас ГПД
Администратор запретил публиковать записи.

QSO на самоделках 02 Мар 2016 06:49 #29558

  • rx9cbs
  • ( Пользователь )
  • rx9cbs аватар
  • Вне сайта
  • Сообщений: 335
  • Репутация: 19
А нет, схему которую показывал это на 7030 с встроенным телеграфным ключом - вот она на фото, а теперь новый сделал на 14060 , он без ключа , просто разъем под внешний
7.jpg
Администратор запретил публиковать записи.

QSO на самоделках 03 Мар 2016 16:14 #29582

  • UA1CEG
  • ( Пользователь )
  • UA1CEG аватар
  • Вне сайта
  • Сообщений: 1754
  • Репутация: 39
TRX_3.03.2016.jpg



Only_400watts.jpg


Добрый день!
Выходил в леса- поля принять участие в рандеву.
Кому интересно, сообщение прилагаю.
73! UA1CEG.

Вложенный файл:

Имя файла: 03.03.2016_UA1CEG_p_in_the_Forest.doc
Размер файла: 2,202 KB
Администратор запретил публиковать записи.

QSO на самоделках 05 Мар 2016 17:41 #29657

  • UA1CEG
  • ( Пользователь )
  • UA1CEG аватар
  • Вне сайта
  • Сообщений: 1754
  • Репутация: 39
5B_UR4MCK_p.jpg



Delta_2016-03-05.jpg


Друзья!
Отлично прошла микро- экспедиция! Полагаю, провести QSO c Дмитрием 5B/UR4MCK/p в полевых условиях, на самоделке, достаточное основание для отличной оценки выхода в леса- поля.
Кому интересно, сообщение и аудио прилагаю.
73! UA1CEG.

Вложенный файл:

Имя файла: 05.03.2016_UA1CEG_p_in_the_Forest.doc
Размер файла: 1,935 KB


Вложенный файл:

Имя файла: 5B_UR4MCK_p_5.03.2016_RX_UA1CEG_p_2.mp3
Размер файла: 684 KB


Вложенный файл:

Имя файла: 5B_UR4MCK_p_5.03.2016_RX_UA1CEG_p.mp3
Размер файла: 589 KB


Вложенный файл:

Имя файла: 5.03.2016_UR5LAM_RX_UA1CEG_p.mp3
Размер файла: 334 KB
Администратор запретил публиковать записи.

QSO на самоделках 06 Мар 2016 00:13 #29672

  • UY1IF
  • ( Пользователь )
  • UY1IF аватар
  • Вне сайта
  • Сообщений: 407
  • Репутация: 123
Не удается отобразить карту Google.


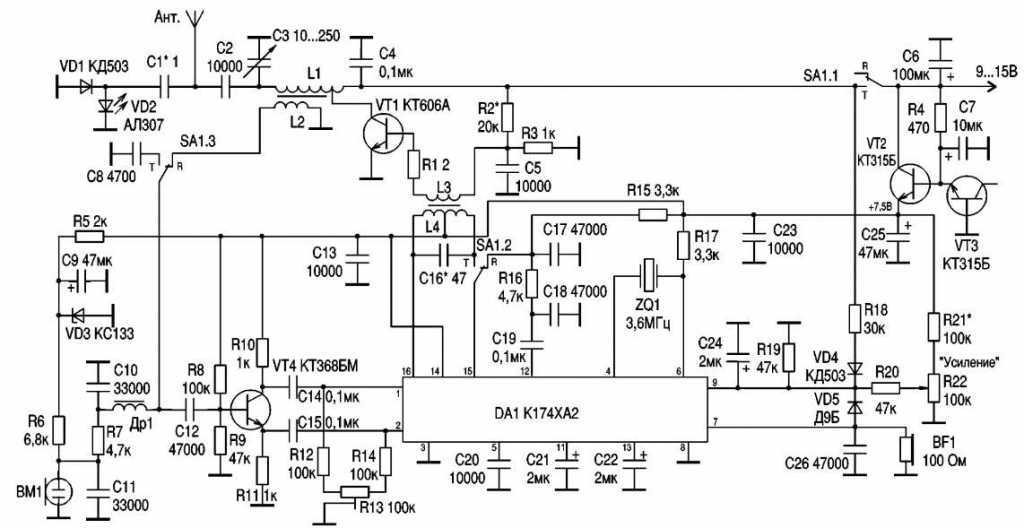
Помню как ещё в школьные годы (позывной имелся на тот момент уже) собрал для местных связей простой DSB TRX. Не смотря на такую простоту и две полосы, меня принимали даже с нормальным качеством без проблем) Вместо кварца использовал внешний ГПД. Также еще был дополнительно УНЧ. Теперь вот вспомнилась эта конструкция (схему прилагаю). Будет интересно сделать ещё и CW в этом TRX. Для "радио вылазок" есть парочка аппаратиков, но сейчас это все в другом QTH находится. А вот такое собрать можно за выходные и пойти куда-нибудь в парк. :)
Публикация была в журнале "Радиоаматор" DSB радиостанция на к174ха2. Собрать можно на любой КВ диапазон.
Вложения:
Последнее редактирование: 06 Мар 2016 00:15 от UY1IF.
Администратор запретил публиковать записи.

QSO на самоделках 08 Мар 2016 21:05 #29744

  • radio12
  • ( Пользователь )
  • radio12 аватар
  • Вне сайта
  • Сообщений: 47
  • Репутация: 4
Делаю ТПП в корпусе от р/с Транспорт.Фото начала творческого процесса прилагаю.
Администратор запретил публиковать записи.

QSO на самоделках 08 Мар 2016 21:13 #29745

  • radio12
  • ( Пользователь )
  • radio12 аватар
  • Вне сайта
  • Сообщений: 47
  • Репутация: 4
Не могу с андроида фото закинуть :(
Администратор запретил публиковать записи.

QSO на самоделках 08 Мар 2016 22:45 #29747

  • ur4mck
  • ( Пользователь )
  • ur4mck аватар
  • Вне сайта
  • Сообщений: 951
  • Репутация: 98
radio12 пишет:
Не могу с андроида фото закинуть :(
См. FAQ: Как прикрепить файл или изображение?
Особенно внимательно см. текст под картинкой. В виду того, что хостинг не резиновый, существуют такие требования.
Администратор запретил публиковать записи.

QSO на самоделках 09 Мар 2016 16:03 #29775

  • UY1IF
  • ( Пользователь )
  • UY1IF аватар
  • Вне сайта
  • Сообщений: 407
  • Репутация: 123
radio12 пишет:
Делаю ТПП в корпусе от р/с Транспорт

А если туда влепить микросхемку MAX7400 с возможностью регулировки полосы, то будет вообще красота :) Тоже в задумках такая конструкция.
Администратор запретил публиковать записи.

QSO на самоделках 09 Мар 2016 19:37 #29782

  • UA1CEG
  • ( Пользователь )
  • UA1CEG аватар
  • Вне сайта
  • Сообщений: 1754
  • Репутация: 39
Друзья добрый вечер!

Dipole_21_mHZ.jpg



Dipole_21_mHZ.jpg


Выходной, вчера я работал. Сегодня вышел поработать одним ваттом на 21 мГц.
Вполне нормально.
Кому интересно, сообщение прилагаю. И аудио, как некоторые станции проходили!
73!UA1CEG.

Вложенный файл:

Имя файла: 09.03.2016_UA1CEG_p_in_the_Forest.doc
Размер файла: 2,516 KB



Вложенный файл:

Имя файла: F5IN_21mHz_RX_UA1CEG_p_9.03.2016.mp3
Размер файла: 277 KB
Вложения:
Администратор запретил публиковать записи.
Модераторы: RX3PR