Home Форум Клуб RU-QRP Самодельная техника Начал строить приемник Полякова
Добро пожаловать, Гость
Логин: Пароль: Запомнить меня

ТЕМА: Начал строить приемник Полякова

Начал строить приемник Полякова 18 Ноя 2015 00:50 #27164

  • OK9ZBA
  • ( Пользователь )
  • OK9ZBA аватар
  • Вне сайта
  • Сообщений: 265
  • Репутация: 22
...
Последнее редактирование: 04 Ноя 2017 23:22 от OK9ZBA.
Администратор запретил публиковать записи.

Начал строить приемник Полякова 03 Фев 2016 06:54 #28730

  • rx9cbs
  • ( Пользователь )
  • rx9cbs аватар
  • Вне сайта
  • Сообщений: 332
  • Репутация: 19
Друзья, у кого-нибудь есть схема приемника Владимира Тимофеевича опубликованная
годах в 1995-1999 на К237ун? и К237ха? на 160м с 6 вольтовым питанием.
Какой журнал это был-не помню, визуально 4 формата страничка ,статья со схемой занимала
нижнюю треть-четверть страницы.
Я его делал в конце девяностых на 14 Мгц, захотелось повторить, но интернет-поиски схемы не дали результата :(
Администратор запретил публиковать записи.

Начал строить приемник Полякова 03 Фев 2016 07:23 #28731

  • rv9wiw
  • ( Пользователь )
  • rv9wiw аватар
  • Вне сайта
  • Сообщений: 138
  • Репутация: 98
Этот приемник опубликован в КВ-журнале №2 за 1996 год.

PS. Вспоминал недавно эту схему в порыве ностальгии :)
Я ее увидел в сентябре 1996 года, когда приехал учиться в Уфу и был
первокурсником. Увидел, взяв полистать журнал в киоске "Печать".
Во времена были - радиолюбительские журналы в киосках продавали!
Вложения:
Игорь. Ru-QRP #363
Последнее редактирование: 03 Фев 2016 07:28 от rv9wiw.
Администратор запретил публиковать записи.

Начал строить приемник Полякова 03 Фев 2016 07:29 #28732

  • rx9cbs
  • ( Пользователь )
  • rx9cbs аватар
  • Вне сайта
  • Сообщений: 332
  • Репутация: 19
Да, это он.
Спасибо.
Администратор запретил публиковать записи.

Начал строить приемник Полякова 03 Фев 2016 08:22 #28733

  • rk3fw
  • ( Пользователь )
  • rk3fw аватар
  • Вне сайта
  • Сообщений: 908
  • Репутация: 60
rv9wiw пишет:
Во времена были - радиолюбительские журналы в киосках продавали!

Да и сейчас продают.
Администратор запретил публиковать записи.

Начал строить приемник Полякова 17 Фев 2016 21:59 #29180

  • anttv
  • ( Пользователь )
  • anttv аватар
  • Вне сайта
  • Сообщений: 19
  • Репутация: 2
рылся в интернете.
Увидел любопытную статью:

ПРИЁМНИК ПОЛЯКОВА С ПРЯМЫМ ЦИФРОВЫМ СИНТЕЗОМ.

вкратце: автор прочитал про "детектор Полякова" из статьи 2

схема из статьи 2 (с доработками):


и на базе этой схемы разработал свою, с валкордером и дисплеем.

в итоге схема приобрела следующий вид:


Всё устройство управляется с помощью ардуино.
К ней подключён задающий генератор, вот такой

Одним из недостатков является громкий шум при вращении валкордера
Последнее редактирование: 17 Фев 2016 22:00 от anttv.
Администратор запретил публиковать записи.

Начал строить приемник Полякова 24 Апр 2016 01:10 #31007

  • zhigalov
  • ( Пользователь )
  • zhigalov аватар
  • Вне сайта
  • Сообщений: 1441
  • Репутация: 202
Давно мечтал скрестить микроконтроллер и простейший ГПД на одном транзисторе. Чтобы МК считал частоту гетеродина, а потом и корректировал её - меняя напряжение на варикапе в контуре. Получился, как ни странно, синтезатор частоты :blush: .

Первый опыт будем считать успешным. Схему набросаю потом, а пока общее описание. Частотомер на MSP430 принимает импульсы с буферного каскада, подключённого к выходу гетеродина. Программа сравнивает требуемую частоту (она задаётся пока что двумя кнопочками - вверх-вниз) и реальную, и подаёт через ШИМ-выход соответствующее напряжение. Этот сигнал после сглаживания подаётся на матрицу варикапов в контуре. Всё, цикл замыкается, измерение и регулировка идут 10 раз в секунду.

Пока подводные камни заметны вот какие. Частота ШИМа передаётся в ГПД и немного модулирует сигнал. Решается увеличением постоянной RC фильтра после ШИМа, но при этом увеличивается и время реакции системы на изменение частоты. Вторая нетривиальная задача - как собственно программировать управление напряжением на варикапах при изменениях частоты (а они бывают разные - компенсация плавного температурного дрейфа, инкремент/декремент 1 кГц, более быстрые скачки по диапазону, если применять валкодер). Пока применил алгоритм ПИД-регулятора, но, видимо, надо применить более умный алгоритм.

Для чего это нужно? Играясь с ППП+Регеном с варикапами в контуре, заметил, что очень сложно добиться температурной стабилизации. У варикапов очень большой положительный темп. коэф-т, не всегда получается подобрать соотв. компенсирующий ТКЕ.

Теперь можно поручить "подкрутку верньера" микроконтроллеру.

DSCN5890.JPG


DSCN5891.JPG


Отлаживал, принимая вторую гармонику на ППП+Реген. Вот до чего доводит отсутствие нормальных инструментов :P !
R2DNN Влад 73!
Последнее редактирование: 24 Апр 2016 01:12 от zhigalov.
Администратор запретил публиковать записи.

Начал строить приемник Полякова 25 Апр 2016 14:55 #31040

  • zhigalov
  • ( Пользователь )
  • zhigalov аватар
  • Вне сайта
  • Сообщений: 1441
  • Репутация: 202
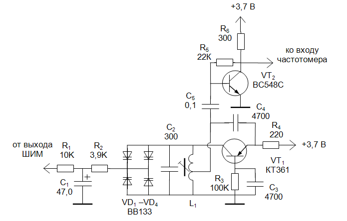
Схема аналоговой части ГПД, управляемого микроконтроллером:


schema_gpd.PNG



Аналоговая часть потребляет 6 мА, скорее всего это можно ещё уменьшить (в основном потребляет буферный каскад). Сейчас вожусь с алгоритмами управления в микроконтроллере.
R2DNN Влад 73!
Последнее редактирование: 25 Апр 2016 15:00 от zhigalov.
Администратор запретил публиковать записи.

Начал строить приемник Полякова 26 Апр 2016 11:05 #31043

  • alexis
  • ( Пользователь )
  • alexis аватар
  • Вне сайта
  • Сообщений: 362
  • Репутация: 46
anttv пишет:
...ПРИЁМНИК ПОЛЯКОВА С ПРЯМЫМ ЦИФРОВЫМ СИНТЕЗОМ...
Одним из недостатков является громкий шум при вращении валкордера

Длинные провода, нефильтрованное по ВЧ питание Ардуины, скорее всего.
А насчет DDS мериканци загнули. Si5351 - это совсем не ДДС. Это ПЛЛ + делитель = классика.
Администратор запретил публиковать записи.

Начал строить приемник Полякова 26 Апр 2016 12:46 #31044

  • zhigalov
  • ( Пользователь )
  • zhigalov аватар
  • Вне сайта
  • Сообщений: 1441
  • Репутация: 202
Кстати, для сравнения однотранзисторно-цифрового ГПД с решением на Si5351 - я вижу за первым пока одно только преимущество - потребление тока (применительно к приёмнику). Если оставить за скобками Ардуино, сам Si5351 потребляет около 30 мА (смотрю в даташит). Вчера, отлаживая решение "ГПД+МК", померил ток всей связки - получился 5 мА. На этом, преимущества, видимо, заканчиваются: стабильность частоты у меня на уровне 10 Гц (при частоте гетеродина 3,5 МГц), переходные процессы при смене частоты - тёплые, ламповые - порядка 1 сек.

Но всё-таки своими руками сделать такого кентавра - бесценно! :woohoo:
R2DNN Влад 73!
Администратор запретил публиковать записи.
Модераторы: UU7JF, UT5LP