-
alexis
-
( Пользователь )
-
-
Вне сайта
- Сообщений: 362
-
Репутация: 46
-
|
Угу. Большое спасибо Сергей. Кажется основную мысль этой затеи я уловил: UT5LP пишет:
...когда частота пульсаций будет удвоена,то фильтровать огибающую будет горазда проще...,емкость фильтра,можно взять меньше,а это и меньшее время ее заряда... со всеми вытекающими!
Тут еще есть один момент: Время заряда сглаживающего конденсатора можно уменьшить, если заряжать его от более мощного источника, а так же применив в выпрямителе диоды с меньшим прямым сопротивлением, например диоды Шоттки.
А что можете сказать о простой схеме, что я привел в конце предыдущего поста?
Увеличит она частоту пульсаций?
|
|
Последнее редактирование: 10 Фев 2015 12:04 от alexis.
|
-
UT5LP
-
( Модератор )
-
-
Вне сайта
- Сообщений: 1038
-
Репутация: 25
-
|
alexis пишет:
Тут еще есть один момент: Время заряда сглаживающего конденсатора можно уменьшить, если заряжать его от более мощного источника,
Так вот-же
UT5LP пишет:
А во вторых,при двухполупериодном детекторе,возрастает энергетические показатели детектора. Что касается диодов,то щас не готов однознозначно ответить.Падение напряжения на переходе это еще не показатель.Тут главный критерий это диф сопротивлени диода,
А оно,приводится не всегда.Хоть лабу делай... 
В наших справочниках видел только на КД407 и 409.Хотя...сильно не искал 
ЗЫ.По поводу схемы детектора,на досуге почешу нужное место...сейчас по времени лимит!
|
Последнее редактирование: 10 Фев 2015 12:21 от UT5LP.
|
-
alexis
-
( Пользователь )
-
-
Вне сайта
- Сообщений: 362
-
Репутация: 46
-
|
Ну насколько я понимаю в этих апельсинах, прямое дифференциальное сопротивление диода - не однозначное значение, а некоторая функция от прямого тока через диод, который больше у этих самых диодов с барьером Шоттки, по сравнению с обычными диодами, при равной мощности. Сталбыть, можно опереться на их прямое сопротивление.
UT5LP пишет:
...на досуге почешу нужное место... Дык вместе почешем, однако...
|
|
|
-
UT5LP
-
( Модератор )
-
-
Вне сайта
- Сообщений: 1038
-
Репутация: 25
-
|
alexis пишет:
Увеличит она частоту пульсаций?
Похоже,что нет.
Алексей,а где можно почитать про тот детектор на ОУ???
Чо-то совсем заблудился, с мыслёй
|
Последнее редактирование: 12 Фев 2015 10:49 от UT5LP.
|
-
UT5NM
-
( Пользователь )
-
-
Вне сайта
- Сообщений: 1136
-
Репутация: 91
-
|
Алексей, спасибо за поздравления!
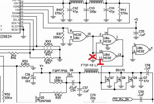
По передатчику - BS-170 полностью закрыты по приему! Смотрите схему, в ней к стати очевидная ошибка, как и в большинстве документации к самоделкам  . На входе OutBit AD9834 во время приема ничего нет. НС02 работает в этой схеме не как логический элемент, а смещен резистором R37 в режим линейного услителя. На выходе параллельных элементов 1 и 13(своеобразный усилитель класса D) тоже ничего нет. При нуле на затворе BS170 он наглухо закрыт. С переходом на передачу подачей манипуляции с контроллера, в АД-шке срабатывает компаратор и на OutB появляется сигнал с рабочей частотой(на Iout частота Fраб - ПЧ), который усиливается HC02 и подается на затворы BS170. Чуть раньше на транзисторы подается питание через мощный ключ FQP. Благодаря такой последовательности обеспечивается колоколобразная форма посылок и телеграф у ПФР мягкий, без щелчков.
По поводу НЧ АРУ не обращайте на дядьку Сашу внимания, у него сейчас куча работы и он брюзжит просто так  . Только усложните схему и испортите бутерброд. Не надо там никаких удвоений. Задача НЧ АРУ _НЕ ИСПОРТИТЬ ГЛУБИНУ ЭФИРА_ и сберечь уши от щелчков. Не надо заставлять его срабатывать от мЕньших напряжений! А вот АРУ(или РРУ) ПО ВХОДУ схемы реально расширит динамику всего остального тракта. Тоже без фанатизьма, децибел до 20-30 максимум. Если электроника, то использовать имеющийся(или оба имеющиеся) 2N7000, все равно защищать тракт приема от своего передатчика нужно и эта защита в ПФР сделана ИДЕАЛЬНО для телеграфа. Поставите реле и получите г-но  . Если не хотите возиться со схемой подачи АРУ и РРУ на вход приемника, то просто обычный переменник по известной схеме. Резистивные аттенюаторы не стесняются применяють во всех навороченных буржуйских конструкциях и наших Р-399 и Р-160П. Чего там еще думать. Только вместо градуированного и громоздкого на галетниках ставьте потенциометр. Знать ТОЧНО сколько дБ ввел в этой конструкции не нужно.
На мой взгляд, схему приемника и передатчика ПФР надо повторять один к одному, настолько технологично все сделано. ИДЕАЛЬНО технологично. На форуме был не один пример настройки с помощью Дегена(или любого точного приемника) и "кетайского" тестера. И если найти указанные сердечники, то витки уже просчитаны и проверены приборами до волосинки. Вообще ничего больше считать и подбирать не надо. Амидоны доступны везде, синтез и Атмега копеечные даже после изменения курса. Весь вопрос в качественной печатке и конечно прошивке Атмеги, которая коммерческая и оглашению Хендриксом не подлежит! Вот бы дядька Саша не умничал, а дизассемблировал ее или дядька Алексей написал свою, идеально подходящую под имеющийся алгоритм ПФР-а. Оптимальный набор, который разошелся бы как горячие пирожки, был бы: плата, прошитый контроллер, генератор-синтезатор(можно все СМД впаянное, копия КИТ ПФР), кольца, кварцы-лодочки и SA плюс ЛМ-833 и ЛМ 386(это, оказывается, не в каждой деревне есть). Остальные копеечные "объемные" детали(не надо SMD, сильно не сэкономишь места, учитывая входные-выходные цепи, а работать с ними не всем в кайф) набираются продавцом по бумажке на любом радиорынке(бумажка и та готовая от Хендрикса  . Даже своих кассет с деталями иметь не надо.
Конечно, возможны вариации с валкодером(кто в кнопках не понимает  ), введением доп. диапазонов, а значит отработкой отдельных селективных цепей и П-тюнера. Но отработать так технологично как Хендрикс, чтоб намотал сколько сказали и "попал в десятку", это очень большой труд. А если для запуска трактов будут нужны АЧХ-ометр или хотя бы нормальный генератор и катодный милливольтметр, то это будет уже не ПФР  .
Первый "аттестованный" сборщик и он же "генеральный дистрибьютор" оценивал выход по температуре двухваттной МЛТ-шки "эквивалента нагрузки", которая "была примерно такая, как и от FT-817, значит около 5 ватт есть!"  Тема с таким описанием постройки и "настройки" тут есть...
|
|
|
-
UT5LP
-
( Модератор )
-
-
Вне сайта
- Сообщений: 1038
-
Репутация: 25
-
|
UT5NM пишет:
Задача НЧ АРУ _НЕ ИСПОРТИТЬ ГЛУБИНУ ЭФИРА_ и сберечь уши от щелчков. Не надо заставлять его срабатывать от мЕньших напряжений!
Не-не-не,мы говорили токмо о улучшении фильтрации!О меньших уровнях ни слова!
Я тоже считаю,что она должна начинать работать от 8-9 баллов.
В данный момент,ковыряю свой проджект и все эти моменты,с АРУ свеже "атслушаны" 
Между традиционным детектором и двухполупериодным,разница очень заметна.Особенно,когда
несколько станций зовут.Не сливаются сигналы.
|
Последнее редактирование: 12 Фев 2015 22:12 от UT5LP.
|
-
alexis
-
( Пользователь )
-
-
Вне сайта
- Сообщений: 362
-
Репутация: 46
-
|
Я понимаю физику двухполупериодного выпрямления (никакого удвоения) так:
В схеме от US5MSQ двухполупериодный выпрямитель имеет следующий недостаток:
один из полупериодов проходит через два диода, в результате чего, на выходе он имеет уровень меньший чем у другого на величину падения напряжения на одном из диодов, на графиках это выглядит так:
Черные графики - без фильтрации.
Красные - "плохо" отфильтровали.
Зеленые - "хорошо" отфильтровали.
Обратите внимание, что в первом случае, есть пульсации с частотой сигнала, и это на входе УНЧ!
Сергей, схемы выпрямителей с операционниками, я видел здесь:
www.gaw.ru/html.cgi/txt/doc/op/funop_13_2.htm
Андрей, со схемой передатчика я в принципе уже давно разобрался, мои отличия здесь уже описывал. Вариант один к одному - я здесь даже не появился бы с таким. Мой вариант схемы - на странице 21 темы. Основное отличие - применение PIC контроллера вместо Атмеги. Мне как-то они ближе. Детали - извините - только СМД. А по поводу программы - не беспокойтесь, напишем еще лучше чем было, и исходниками поделюсь с обществом, дербаньте наздоровье, може чего лучше меня придумаете. Алгоритм переключения прм/прд - уже писал - такой как Вы описали.
Про реле - даже не упоминайте. Если только бистабильные, которые в статике не потребляют. Об этом речь еще впереди.
Тупо переменник по входу - не хочу применять - зашуршит со временем. Мне кажется в цепи затвора транзистора если даже зашуршит - это не будет так заметно.
Вот с "дядькой Сергеем" разберемся со схемой АРУ, приму окончательное решение, а пока предварительно - АРУ по НЧ, вокруг LM386, и ручное регулирование по ВЧ. Все!
И окончательный вариант печатки.
По приборам, я тоже писал - потребуется только точно измерить частоту кв.генератора. Остальное должно работать сразу.
Амидоны у меня есть только Т-50-6 и Т-50-2 от них и буду отталкиваться. Все-таки у нас здесь посложнее с ними. То что есть - заказывал на Украине из Запорожья, когда у вас там поспокойнее было, сейчас даже не знаю как быть...
Насчет дизассемблировать прошивку - очень сомневаюсь. Коммерческие прошивки имеют защиту кода от копирования. Да хрен с ней, свою напишем.
А в селективных цепях есть сильное желание уйти от точного подбора витков. Но об этом тоже - разговор впереди.
Кстати, на первом варианте я так же мощность проверял - по нагреву МЛТ-2 51 ом
|
|
Последнее редактирование: 10 Фев 2015 23:43 от alexis.
|
-
UT5LP
-
( Модератор )
-
-
Вне сайта
- Сообщений: 1038
-
Репутация: 25
-
|
В схеме US5MSQ детектор,как раз с удвоением напряжения...
Просто Беленецкий,старался упростить схему.Все это работает и неплохо...
А хочется лучше... 
В нашем случае,главный недостаток его-это удвоенный входной ток!
А источник сигнала,имеет некоторое внутреннее сопротивление и первоначально
(при появлении сигнала)он работает как генератор тока.Из-за этого накопительноая емкость
заряжается не с первой полуволной(как в идеале должно быть) а позжее.И получается
пресловутый"эффект накачки".Применяя двухполупериодный детектор мы можем уменьшить
это время.За счет того,что можно уменьшить накопительную емкость(частота пульсаций выше)
и за счет в двое меньшего входного тока.
Вобщем плохой из меня объясняльщик...
Ещё по-поводу переменников.Конденсатор,например от СЕЛГИ или 210-го МЕРЕДИАНА
имеет макс.емкость 260 пФ,а минимальная меньше чем 50 не получится:триммер сопряжения+
емкость катушки+емкость монтажа.Перекрытие по емкости=5.Отсюда,контур сможет перекрыть
по частоте только 2,5 раза  например от 7 до 18 МГц и то,совсем внатяг.
А забугорные имеют ещё меньшее перекрытие,ещё и секции у них неодинаковые.
|
Последнее редактирование: 11 Фев 2015 11:53 от UT5LP.
|
-
alexis
-
( Пользователь )
-
-
Вне сайта
- Сообщений: 362
-
Репутация: 46
-
|
Сергей, спасибо, все эти вещи понятны.
Конденсатор заряжается по экспоненте, в самом начале заряда он - почти КЗ.
И чем быстрее мы его зарядим, тем короче будет "хлопательноушный" импульс.
Совсем мы от него не избавимся, но на достаточно короткий импульс, "межушный ганглий" может просто не среагировать, ч.т.д.
Вопрос, собственно, в другом - как улучшить схему Беленецкого, не сильно ее усложняя. Согласно нашим условиям, источник детектора должен обладать достаточной энергетикой. Мы же на сегодня пока имеем следующие варианты:
1. Родной ПФРовский усилитель АРУ на транзисторах. Выдает достаточное напряжение, и весьма слаб как источник тока. Энергетика - недостаточная.
2. Родной УНЧ на LM386. Хорош как источник тока, но в силу низкоомной нагрузки, не выдает приемлемого напряжения (видимо поэтому US5MSQ применил удвоение, кстати, я тут тоже слегка запутался...  ). Энергетика так же недостаточная.
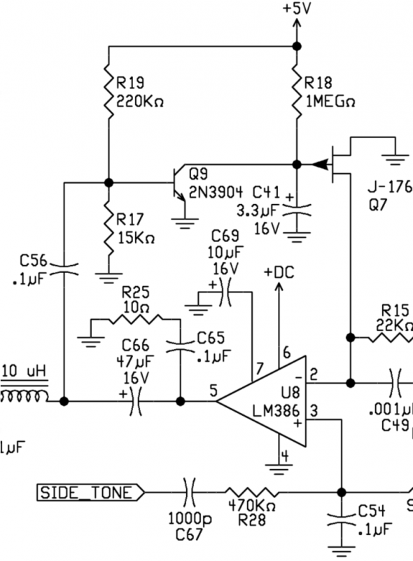
А что скажете о схеме АРУ из вышепомянутого здесь трайбендера?
Судя по всему, она здесь работает "наоборот" - на разряд конденсатора.
Сигнал открывает транзистор 3904, закорачивающий конденсатор 3.3мкф, который затем медленно заряжается через резистор 1.0мом. Транзистор Q7 видимо полностью открыт при 0вольт на его затворе, и закрыт при напряжении питания на этом же затворе... Таким образом решаются все непонятки с удвоением напряжения и недостаточной энергетикой. Закоротить конденсатор - достаточно малого сопротивления, которое может создать открытый 3904. И чтобы его открыть - энергетики много не понадобится.
|
|
Последнее редактирование: 11 Фев 2015 15:19 от alexis.
|
-
UT5LP
-
( Модератор )
-
-
Вне сайта
- Сообщений: 1038
-
Репутация: 25
-
|
Нда,как-то мы совершенно упустили из виду,такой подход.
У меня,с такой идеологией не сложилось,даже не знаю почему 
Но один известный автор техники прямого преобразования,автор ПИЛИГРИМа,такую идеологию использует постоянно!
Значит по его мнению,она удовлетворяет требованиям нормальной АРУ.
Например,тут www.cqham.ru/forum/showthread.php?24257-...5%EC-%ED%E0-74HC4066 описание приемника и есть запись его работы. В трансивере ПИЛИГРИМ такое-же АРУ.Судя по записи,работает хорошо.
Да и пилигрим у меня есть,по АРУ вопросов нет.
|
Последнее редактирование: 11 Фев 2015 19:13 от UT5LP.
|
|