-
RX3ALL
-
( Администратор )
-
-
Вне сайта
- Сообщений: 2509
-
Репутация: 312
-
|
Статья Александра понравилась. В принципе, всё написано правильно. Можно было бы для полноты описания добавить несколько моментов, но это скорее пожелание.
Свой субъективный взгляд.
У G90 очень неплохой приёмник Для полевых и для домашних условий. Продолжаю сидеть на версии 1.73 и считаю, что она оптимальна для работы CW со слабыми сигналами. АРУ работает нормально в мануальном режиме: нужно правильно выставить уровень усиления. В этом случае "шкварчать" не будет. Если при этом, уровень RFG будет 5-7% - значит в данной эфирной обстановке более не нужно. Ничего страшного, слабые сигналы вы не пропустите. Ответственно об этом заявляю  . Как уже говорили, в новой прошивке поправили АРУ, но накосячили с управлением фильтрами. Тоже жду когда поправят.
ТX-500 RV3DSA по прежнему у меня. На этой неделе снова включал с G90 параллельно и слушал оба трансивера. Общими усилиями и благодаря обратной связи с руководством LAB599, довели TX-500-й до ума. Сейчас это прекрасное радио, приёмник которого, работает чуть тише чем приёмник G90. Принципиальной разницы: тут слышно, а тут не слышно - нет. На TX-500 принимать комфортнее - не более. Эргономика, эстетика, форм-фактор - об этом было сказано много. Добавлю, что никакой герметичности TX-500 не имеет: три уплотнительных кольца под экондерами, это защита от брызг со стороны лицевой части - не более. По периметру между верхней и нижней корпусными панелями, отсутствует какое-либо резиновое уплотнение. Если производитель решил остановиться на данном конструктивном решении, значит имел на то основание. Внедрение этого уплотнения неизбежно отразится на стоимости трансивера. Поэтому, не стоит обольщаться по этому поводу.
Те, у кого не хватает и не предвидится денег на TX-500, могут смело покупать G90 - в приёме слабых CW сигналов они ничего не потеряют: главное правильно пользоваться AF/RF/PRE/ATT. Это же относится к TX-500. И выиграют в некоторых других моментах.
Купив TX-500-й нет смысла пересаживаться на G90. Это две разные концепции, форм-фактор, управление и всё, что с ними связано. У китайцев к сожалению хромает поддержка и обратная связь. LAB599 в этом плане молодцы!
Друзья! Очень надеюсь, что как бы горячо и эмоционально не было обсуждение любой темы на этом форуме, вы не будете нарушать Правила форума, не будете сквернословить и переходить на личности.
Очень-очень надеюсь на ваше понимание.
Всем мира, добра и приятного общения!
|
|
Последнее редактирование: 04 Дек 2022 23:50 от RX3ALL.
|
-
EW1IM
-
( Пользователь )
-
-
Вне сайта
- Сообщений: 541
-
Репутация: 50
-
|
Владислав спасибо!
Спору нет, что G90 - это единственный хорошо слаженный и в точку нишевый трансивер за адекватные деньги от Xiegu.
Но блин софт, софт все портит. Но соглашусь, если использовать первые версии (1.73) не будет проблем. Потом какие-то эксперименты пошли.
Не уверен, что мы увидим старые фильтры =(
Сейчас это прекрасное радио, приёмник которого, работает чуть тише чем приёмник G90. На внешний динамик разница не так ощутима. Но в наушниках это разница более ощутима. От комфортного приема в TX-500 до головной боли в G90 при использовании наушниках на 1.74+ версии
|
= NAME Юрий = EW1IM = SP2RM =
Последнее редактирование: 04 Дек 2022 23:20 от EW1IM.
|
-
RX3ALL
-
( Администратор )
-
-
Вне сайта
- Сообщений: 2509
-
Репутация: 312
-
|
Да, Юрий, в наушниках разница более ощутима. Поэтому, я сижу на попе ровно - на 1,73  .
TX-500 в техническом плане боле совершенен: применены малошумящие операционники, более качественный УМЗЧ, а не LM-ка, после наших замечаний и пожеланий, серьёзно переработано ПО. Всё это отражается на более комфортном приёме: потребитель и производитель в плюсе.
И TX-500 и G90, есть куда расти. Однако, нет предела совершенству  .
|
|
Последнее редактирование: 04 Дек 2022 23:38 от RX3ALL.
|
-
RA3IM
-
( Пользователь )
-
-
Вне сайта
- Сообщений: 113
-
Репутация: 25
-
|
Поработал я с G90 месяца два с лишним и вернул его обратно продавцу. Первое, что мне не понравилось- необходимость всё время переключать шаг перестройки валкодера. Это крайне неудобно и есть ощущение, что работаешь на дискретно настраиваемом аппарате без плавной перестройки по частоте. Как ни старался привыкнуть к этому алгоритму работы, не смог. Такая же история и с G106. Всё по тому же принципу устроено... или крутишь долго с маленьким шагом, или переключаешься вперёд-назад, пока не настроишься так, как тебе необходимо. Одним словом, не смог адаптироваться к этому. 500 не крутил, не знаю. Была мысль приобрести, но, то-ли цена кусается, то ли его странные переходники на наушники и прочие приспособы,- меня отпугнули от покупки. Что касается панорамы, то вообще никогда не глядел в неё. Особого смысла на забитых станциями диапазонах, не вижу. Возможно, если есть направленные антенны, наверное удобно, вращая стрелу, настроиться точнее на корреспондента по максимуму сигнала. А смотреть в мелкий дисплей- не вижу особого смысла. Что понравилось в 90.. антенный тюнер. Работает очень хорошо. В плане эргономики и самого форм-фактора, да, современный и в чём-то даже удобный, но не более. Классическая форма FT-817 или IC-703 или 706, мне ближе. Как-то так.
|
|
|
-
UA3QFY
-
( Пользователь )
-
-
Вне сайта
- Сообщений: 17
-
Репутация: 6
-
|
RX3ALL пишет:
Статья Александра понравилась. В принципе, всё написано правильно. Можно было бы для полноты описания добавить несколько моментов, но это скорее пожелание.
Свой субъективный взгляд.
У G90 очень неплохой приёмник Для полевых и для домашних условий. Продолжаю сидеть на версии 1.73 и считаю, что она оптимальна для работы CW со слабыми сигналами. АРУ работает нормально в мануальном режиме: нужно правильно выставить уровень усиления. В этом случае "шкварчать" не будет. Если при этом, уровень RFG будет 5-7% - значит в данной эфирной обстановке более не нужно. Ничего страшного, слабые сигналы вы не пропустите. Ответственно об этом заявляю  . Как уже говорили, в новой прошивке поправили АРУ, но накосячили с управлением фильтрами. Тоже жду когда поправят.
ТX-500 RV3DSA по прежнему у меня. На этой неделе снова включал с G90 параллельно и слушал оба трансивера. Общими усилиями и благодаря обратной связи с руководством LAB599, довели TX-500-й до ума. Сейчас это прекрасное радио, приёмник которого, работает чуть тише чем приёмник G90. Принципиальной разницы: тут слышно, а тут не слышно - нет. На TX-500 принимать комфортнее - не более. Эргономика, эстетика, форм-фактор - об этом было сказано много. Добавлю, что никакой герметичности TX-500 не имеет: три уплотнительных кольца под экондерами, это защита от брызг со стороны лицевой части - не более. По периметру между верхней и нижней корпусными панелями, отсутствует какое-либо резиновое уплотнение. Если производитель решил остановиться на данном конструктивном решении, значит имел на то основание. Внедрение этого уплотнения неизбежно отразится на стоимости трансивера. Поэтому, не стоит обольщаться по этому поводу.
Те, у кого не хватает и не предвидится денег на TX-500, могут смело покупать G90 - в приёме слабых CW сигналов они ничего не потеряют: главное правильно пользоваться AF/RF/PRE/ATT. Это же относится к TX-500. И выиграют в некоторых других моментах.
Купив TX-500-й нет смысла пересаживаться на G90. Это две разные концепции, форм-фактор, управление и всё, что с ними связано. У китайцев к сожалению хромает поддержка и обратная связь. LAB599 в этом плане молодцы!
Друзья! Очень надеюсь, что как бы горячо и эмоционально не было обсуждение любой темы на этом форуме, вы не будете нарушать Правила форума, не будете сквернословить и переходить на личности.
Очень-очень надеюсь на ваше понимание.
Всем мира, добра и приятного общения! 
Очень толковый пост.
Спасибо.
|
|
|
-
RA9QAT
-
( Пользователь )
-
-
Вне сайта
- Сообщений: 369
-
Репутация: 132
-
|
Для тех, кто всё ещё думает, покупать Xiegu G90 или нет, с Андреем RW9RN сняли видео с примером работы трансивера на приём в телеграфном режиме. Заодно провели сравнение с Маламутом М2 мини. Звук писали по кабелю на диктофон без АРУ, чтобы можно было оценить работу АРУ трансиверов. Слушать лучше в наушниках.
https://rutube.ru/video/b648678a2ab7001de074cb8b7218962b/
|
Последнее редактирование: 16 Июн 2025 22:44 от RA9QAT.
|
-
RX3ALL
-
( Администратор )
-
-
Вне сайта
- Сообщений: 2509
-
Репутация: 312
-
|
Всем доброго времени суток!
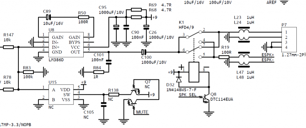
После 4-часового участия в контест игре Мороз- Красный нос, в конце которого очень сильно устал от постоянного шипения, слушать которое крайне утомительно, наконец-то сподобился сделать модернизацию УНЧ G90 по рекомендации Владимира RN3GP.
В личном сообщении Владимир поясняет:
" Попробовал несколько УНЧ, сначала применил 2003 на платке, все хорошо, но обвеса много. Остановился на LA4425, на внешний динамик теперь обалденный звук. Родной динамик оставляет желать лучшего конечно. Расположил микросхему на крышке, рядом с динамиком. На плате я поднял 3 ногу 386 и через SMD конденсатор подключил ко входу 4425."
Изучив схему подключения 386-й в трансивере и подключение 4425 в даташите, становится понятно, что переделок по подключению не требуется никаких, кроме установки переходного конденсатора 2,2 мкФ: всё необходимое для подключения уже есть в схеме G90.
Итого, для апгрейда нам понадобятся микросхема LA4425 и электролитический конденсатор 2,2мкФ.
Сначала, решил также как и Владимир, расположить микросхему на верхней крышке, возле динамика. Однако, делать отверстие в крышке не хотелось.
Попробовал расположить микросхему под винтами крепления динамика. В этом случае, из-за того, что очень мало места по высоте, гайка упирается либо в процессор, либо в SMD элементы.
Поэтому, решил расположить микросхему под винтом крепления верхней платы, в непосредственной близости от места расположения LM386.
Из-за того, что винты крепления платы расположены слишком близко к корпусу, получить соосность отверстий микросхемы и стойки не представляется возможным. Пришлось немного подточить наждачкой корпус микросхемы в месте её примыкания к корпусу трансивера.
Удалив 386-ю, на контактной площадке в вертикальном положении припаял переходной SMD конденсатор. Конденсатор иного типоразмера, можно расположить непосредственно на контакте микросхемы.
Вход и выход сигнала выполнены из проводников взятых из старой гарнитуры Apple, которые припаяны к соответствующим контактным площадкам демонтированной LM386.
При данном подключении сохраняется функция переключения звука между внешним динамиком и наушниками.
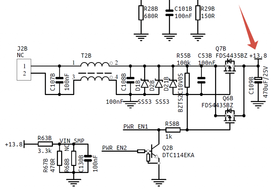
Питание LA4425 взял из этой точки:
В этом случае, питание на микросхему подаётся после включения трансивера.
В процессе работы на уровне громкости близкой к максимальному, микросхема становится чуть тёплой. Данное расположение микросхемы обеспечивает вполне достаточный отвод тепла через плату, крепёжный элемент, вертикальную стойку крепящуюся к нижней части корпуса и боковым примыканием микросхемы к корпусу трансивера.
Без творческих изысканий, при наличии необходимых компонентов, данная модернизация занимает пол-часа времени с двумя перекурами.
Можно констатировать, что звучание трансивера улучшилось кардинально. Практически исчезло противное шипение присущее LM386. Звук стал более благородным, даже на не очень высокого качества штатный динамик. На хорошей акустике звучание трансивера стало очень приятным. Верхние частоты немного срезаны, низкие более выражены. Дополнительной корректировки АЧХ на мой взгляд, не требуется.
Дабы не быть голословным, представляю два аудиофайла: до модернизации и после. Чтобы услышать все нюансы, лучше всего слушать на хорошей АС или в наушниках.
LM386:
LA4425:
LA4425 с конденсатором 33n - окончательный результат:
http://qrp.ru/media/kunena/attachments/95/210326-203459.WAV
Эту несложную и вполне посильную модернизацию, можно смело рекомендовать к исполнению всем владельцам G90.
Ваши уши скажут вам спасибо
P.S.
Данные аудиозаписи делал на рекордер Zoom H1N через аудиокабль.
Примечательно, что при воспроизведении файлов на разных операционных системах и на разном "железе"(Видна и MacОS), звучание разное. Наиболее близкое звучание к оригиналу воспроизводит MacОS. Видимо из-за разных аудиокодеков и программ воспроизведения.
Подчеркну, что после замены LM386 на LA4425, звучание трансивера значительно улучшается.
|
|
Последнее редактирование: 11 Апр 2026 21:45 от RX3ALL.
|
-
cudgel
-
( Пользователь )
-
-
Вне сайта
- Сообщений: 822
-
Репутация: 66
-
|
а какое ПО морды и блока?
АРУ хорошо работает.
у меня последнее. работаю без АРУ, ибо она настолько кривая...
|
|
|
-
RX3ALL
-
( Администратор )
-
-
Вне сайта
- Сообщений: 2509
-
Репутация: 312
-
|
cudgel пишет:
а какое ПО морды и блока?
АРУ хорошо работает.
у меня последнее. работаю без АРУ, ибо она настолько кривая...
База: 1.80.
Мордочка: 1.79.
Трансивер до КОВИД-ный, первого поколения. Процессор от ARM.
Во время записи аудио, АРУ установлена быстрая, в положении S.
RF Gain 12%: с AD223 более не требуется.
На даче или в поле с проволочными антеннами, где уровень помех значительно меньше, усиление немного поднимаю: не более 20-25%.
Уровнем усиления приходится иной раз оперировать: трансивер не идеален. Но, судя по роликам на Ютуюбе, отражающим ту дичь, которую вытворяют пользователи с этим трансивером и учитывая его стоимость, он полностью оправдывает своё назначение.
|
|
Последнее редактирование: 23 Фев 2026 21:21 от RX3ALL.
|
-
RX3ALL
-
( Администратор )
-
-
Вне сайта
- Сообщений: 2509
-
Репутация: 312
-
|
В файловом архиве размещён перевод инструкции по эксплуатации трансивера Xiegu G90 (1.82 MB).
Большое спасибо Маркову Евгению Владимировчу UB8CRA за проделанную работу!
P.S.
Только сейчас обратил внимание, что логотипы Xiegu и SpaceX очень напоминают друг-друга  .
|
|
Последнее редактирование: 23 Фев 2026 22:05 от RX3ALL.
|
|